- Як спростити вираз: підходи, методи та практичні приклади
- Що таке спрощення виразу?
- Основні методи спрощення виразів
- 1. Використання арифметичних операцій
- 2. Використання алгебраїчних формул
- 3. Винесення спільного множника
- Складніші методи спрощення виразів
- 1. Використання методу раціоналізації
- 2. Використання підстановки для спрощення
- 3. Аналіз домену та обмежень
- Заключні думки та рекомендації
Як спростити вираз: підходи, методи та практичні приклади
Багато учнів та студентів стикаються з питанням, як спростити вираз, особливо коли мова йде про алгебру та інші математичні дисципліни, де це є нагальною задачею. У цій статті ми розглянемо різні підходи до спрощення виразів, включаючи використання формул, розгляд простих прикладів та застосування більш складних методів. Ми обговоримо, як спростити вираз, у різних контекстах і які помічні стратегії можуть бути застосовані для поліпшення ваших знань у цій галузі.
Що таке спрощення виразу?
Спрощення виразу – це процес зменшення складності математичного виразу без зміни його значення. Це може включати:
- Зведення до спільного знаменника.
- Винесення спільного множника за дужки.
- Застосування різних математичних формул та ідентичностей.
- Скорочення дробів.
Таким чином, кінцева мета спрощення – зробити вираз легшим для обчислення або інтерпретації.
Основні методи спрощення виразів
1. Використання арифметичних операцій
Арифметичні операції є основою для спрощення будь-якого математичного виразу:
- Складання та віднімання: зведіть подібні члени для спрощення суми або різниці.
- Множення: об’єднання коефіцієнтів і перетворення степенів можуть зменшити складність.
- Ділення: використовуйте властивості дробів для їх спрощення.
2. Використання алгебраїчних формул
Існує ряд стандартних алгебраїчних формул для спрощення виразів:
- Квадрат суми: ( (a + b)^2 = a^2 + 2ab + b^2 )
- Квадрат різниці: ( (a – b)^2 = a^2 – 2ab + b^2 )
- Різниця квадратів: ( a^2 – b^2 = (a – b)(a + b) )
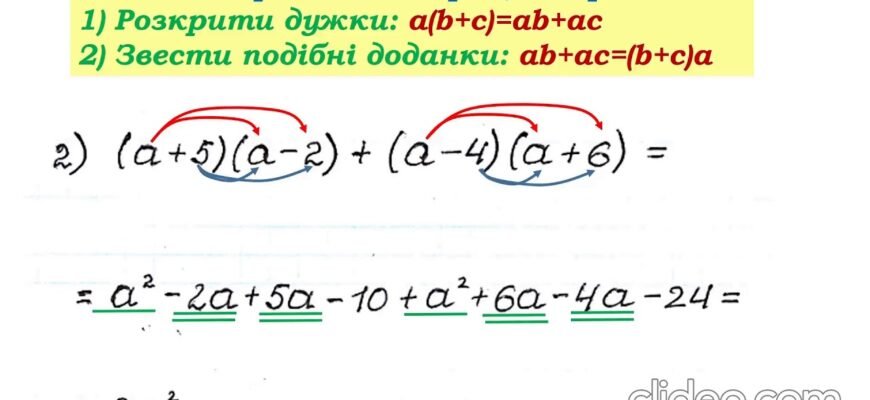
3. Винесення спільного множника
Це підхід, де ви визначаєте спільний множник у всіх термінах виразу і виносите його за дужки. Наприклад, в виразі ( 3x^2 + 6x ) спільний множник – це 3. Таким чином, вираз можна спростити до ( 3(x^2 + 2x) ).
Складніші методи спрощення виразів
1. Використання методу раціоналізації
Метод раціоналізації часто використовується для спрощення виразів, що містять корені. Наприклад, для раціоналізації дробу з коренем у знаменнику можна множити чисельник і знаменник на сполучене значення виразу в знаменнику.
| Вираз | Раціоналізація | Спростити |
|---|---|---|
| (frac{1}{sqrt{a}}) | (frac{1}{sqrt{a}} times frac{sqrt{a}}{sqrt{a}}) | (frac{sqrt{a}}{a}) |
| (frac{1}{sqrt{a} + sqrt{b}}) | (left(sqrt{a} – sqrt{b}right)) | (frac{sqrt{a} – sqrt{b}}{a – b}) |
2. Використання підстановки для спрощення
Часом допомагає використовувати підстановку для спрощення виразів складніших форм. Підстановка дозволяє тимчасово дивитися на задачу під іншим кутом зору, що може значно полегшити вирішення.
3. Аналіз домену та обмежень
При спрощенні складних алгебраїчних виразів важливо розуміти домен – набір значень, для яких математичний вираз визначений та має фізичний сенс. Врахування обмежень та особливих випадків дозволяє уникнути математики, яка не є валідною в певних точках.
Заключні думки та рекомендації
Спрощення виразів – це мистецтво і наука одночасно. Питання, як спростити вираз, складніше, ніж можна уявити на початку, особливо для тих, хто тільки починає вивчати математику або стикається з новими рівнями складності. Використання правильних методів та розуміння основних законів алгебри може значно оптимізувати процес роботи та зменшити час, необхідний для вирішення задач.
Для завершення, ось кілька порад, які можуть бути корисними будь-кому, хто вивчає цю тему:
- Практика: регулярні вправи підвищують впевненість і зменшують помилки.
- Поновлення знань: не забувайте переглядати основні формули та ідентичності.
- Аналіз: завжди аналізуйте отриманий вираз на предмет можливих спрощень.
Якщо використовувати ці методи і поради, спрощення виразів стане не такою вже й складною задачею.






