- Як знайти точки екстремуму функції: поглиблений огляд методів і принципів
- Вступ до теорії екстремумів
- Простий метод знаходження екстремумів: дослідження на критичні точки
- Правило другої похідної
- Методи оптимізації для складних функцій
- Метод градієнтного спуску
- Метод Ньютона
- Графічні методи знаходження точок екстремуму
- Приклади та задачі
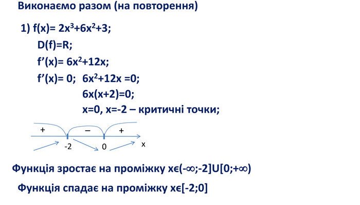
- Приклад 1: Поліном
- Приклад 2: Складна функція
- Висновок
Як знайти точки екстремуму функції: поглиблений огляд методів і принципів
Пошук точок екстремуму функції є однією з центральних задач математичного аналізу, яка має безліч застосувань у різних галузях науки та техніки. У цьому розділі ми розглянемо основні методи та принципи, які допомагають знайти точки екстремуму функції, і зосередимо увагу на детальному розборі теми.
Вступ до теорії екстремумів
Точки екстремуму функції поділяються на локальні максимуми і мінімуми. Вони є важливими характеристиками поведінки функцій та використовуються для оптимізації задач, моделювання природних процесів, комп’ютерної графіки та багатьох інших сфер.
Простий метод знаходження екстремумів: дослідження на критичні точки
Критичні точки функції є першим кроком у пошуку екстремумів. Вони визначаються як точки, в яких перша похідна функції дорівнює нулю або не існує. Ці точки можуть бути потенційними екстремумами.
- Знаходимо похідну функції f(x).
- Розв’язуємо рівняння f'(x) = 0, щоб знайти критичні точки.
- Досліджуємо природу критичних точок, використовуючи другу похідну або інші методи.
Правило другої похідної
Для визначення характеру критичних точок використовується друга похідна:
- Якщо f”(x) > 0, то точка є локальним мінімумом.
- Якщо f”(x) < 0, то точка є локальним максимумом.
- Якщо f”(x) = 0, метод другої похідної не дає однозначної відповіді, і потрібно застосовувати додаткові аналізи.
Методи оптимізації для складних функцій
У багатоелементних системах часто виникає потреба у знаходженні екстремумів багатовимірних функцій. Для цього використовуються наступні методи:
Метод градієнтного спуску
Метод градієнтного спуску є однією з найбільш поширених оптимізаційних технік для функцій багатьох змінних. Він базується на русі вздовж антиградієнта функції:
- Вибирається початкова точка.
- Обчислюється градієнт у цій точці.
- Оновлюється позиція у напрямку протилежному до градієнту.
- Процес повторюється до досягнення зупинного критерію.
Метод Ньютона
Метод Ньютона є більш складним, але зазвичай швидшим способом знаходження екстремумів. Він базується на апроксимації функції квадратичною, використовуючи другу похідну:
- Вибирається початкова точка.
- Обчислюються перша і друга похідні.
- Обчислюється зміна позиції з урахуванням цих похідних.
- Процедура повторюється, поки не буде досягнута точність.
Графічні методи знаходження точок екстремуму
Іноді функції можуть бути досліджені візуально для виявлення точок екстремуму:
- Будуються графіки функції, що допомагають оцінити її поведінку.
- Використовуються інструменти для аналітичного та числового аналізу.
Приклади та задачі
Розглянемо кілька прикладів, як знайти точки екстремуму функції:
Приклад 1: Поліном
Обчислити екстремуми функції f(x) = x^3 – 3x^2 + 4:
- Обчислити похідну f'(x) = 3x^2 – 6x.
- Розв’язати рівняння f'(x) = 0 для виявлення критичних точок: x = 0 або x = 2.
- Обчислити другу похідну f”(x) = 6x – 6 і підставити критичні точки: намагаємося визначити характер точок.
Приклад 2: Складна функція
Знайти екстремуми функції f(x) = x^4 – 4x^2 + 2:
| Крок | Опис |
|---|---|
| 1 | Знайти похідну f'(x) = 4x^3 – 8x. |
| 2 | Розв’язати рівняння f'(x) = 0: x = 0 або x = ±√2. |
| 3 | Застосувати другу похідну або інші інструменти для аналізу характеру точок. |
Висновок
Знання того, як знайти точки екстремуму функції, є критично важливим для розв’язання великої кількості практичних задач в математичних та технічних галузях. Методи аналізу похідних, градієнтного спуску, графічного представлення та числових алгоритмів забезпечують широкий потенціал для оптимізації функцій у різних умовах. Вправність у використанні цих методів розвивається з практикою та розумінням теоретичних основ. Оптимальне застосування цих інструментів дозволяє точно і ефективно вирішувати складні завдання в науково-дослідних і прикладних сценаріях.







